攀枝花市东区人民政府网站欢迎您!   
中文版 | 繁體版 |  登录 |  注册 
热词: 发展规划

2020年东区市场监督管理局部门决算编制说明

时间:2021-09-29 来源:攀枝花市东区市场监督管理局  阅读次数:

  目录

  公开时间:2021年 9月 29日

  第一部分 部门概况

  一、基本职能及主要工作

  二、机构设置

  第二部分 部门决算情况说明

  一、收入支出决算总体情况说明

  二、收入决算情况说明

  三、支出决算情况说明

  四、财政拨款收入支出决算总体情况说明

  五、一般公共预算财政拨款支出决算情况说明

  六、一般公共预算财政拨款基本支出决算情况说明

  七、“三公”经费财政拨款支出决算情况说明

  八、政府性基金预算支出决算情况说明

  九、 国有资本经营预算支出决算情况说明

  十、其他重要事项的情况说明

  第三部分 名词解释

  第四部分 附件

  附件1

  附件2

  第五部分 附表

  一、收入支出决算总表

  二、收入决算表

  三、支出决算表

  四、财政拨款收入支出决算总表

  五、财政拨款支出决算明细表

  六、一般公共预算财政拨款支出决算表

  七、一般公共预算财政拨款支出决算明细表

  八、一般公共预算财政拨款基本支出决算表

  九、一般公共预算财政拨款项目支出决算表

  十、一般公共预算财政拨款“三公”经费支出决算表

  十一、政府性基金预算财政拨款收入支出决算表

  十二、政府性基金预算财政拨款“三公”经费支出决算表

  十三、国有资本经营预算财政拨款收入支出决算表

  十四、国有资本经营预算财政拨款支出决算表

  第一部分 部门概况

  一、基本职能及主要工作

  (一)主要职能。

  1、负责全区市场综合监督管理。起草市场监督管理有关规范性文件和政策、措施,组织实施质量强区、食品安全、标准化和知识产权战略,拟定并组织实施有关规划,规范和维护市场秩序,营造诚实守信、公平竞争的市场环境。

  2、负责组织和指导全区市场监督管理综合执法工作,积极配合上级部门推进市场监管执法。

  3、负责监督管理全区市场秩序。依法监督管理市场交易、网络商品交易及有关服务的行为。协助开展有关反垄断调查工作。依法查处价格收费违法违规、不正当竞争、违法直销、传销、侵犯商标专利知识产权和制售假冒伪劣行为。依法实施合同、拍卖行为的监督管理,负责管理动产抵押登记。指导广告业发展,监督管理广告活动。依法查处无照生产经营和相关无证生产经营行为。组织指导消费环境建设及维权工作。

  4、负责全区宏观质量管理。拟订并组织实施质量发展的制度措施。统筹全区质量基础设施建设与应用。会同有关部门组织实施重大工程设备质量监理制度,按职能职责组织或参与产品质量事故调查,贯彻实施缺陷产品召回制度,监督管理产品防伪工作。

  5、负责全区产品质量安全监督管理。负责产品质量监督抽查和风险监控工作,组织实施质量分级制度、质量安全追溯制度。负责工业产品生产许可证证后监管。负责纤维质量监督工作。

  6、负责全区特种设备安全监督管理。综合管理特种设备安全监察、监督工作,监督检查高耗能特种设备节能标准和锅炉产品环境保护标准的执行情况。

  7、负责全区食品安全监督管理综合协调。统筹指导全区食品安全工作。负责食品安全应急体系建设,按规定权限组织食品安全事件应急处置和调查处理工作。落实食品安全重要信息直报制度。承担区政府食品安全委员会日常工作。

  8、负责全区食品安全监督管理。建立覆盖食品生产、流通、消费全过程的监督检查制度和隐患排查治理机制并组织实施,防范区域性、系统性食品安全风险。推动建立食品生产经营者落实主体责任的机制,健全食品安全追溯体系。组织开展食品安全监督抽检、风险监测、核查处置和风险预警、风险交流工作。组织实施特殊食品监督管理。

  9、负责药品、化妆品和医疗器械的质量管理、风险管理、安全监督和安全应急管理。承担全区药品零售、医疗器械经营以及化妆品经营和药品、医疗器械使用环节质量的安全监测、检查和处罚。参与省市场监管局、省药监局和市市场监管局组织的监督检查。监督实施问题产品召回和处置工作。

  10、负责统一管理全区计量工作。推行法定计量单位,执行国家计量制度,管理计量器具及量值传递和比对工作。规范、监督商品量和市场计量行为。

  11、负责统一管理全区标准化工作。协调指导团体标准制定工作。推行企业标准自我声明公开。依法对标准制定和实施情况开展监督。

  12、负责统一管理辖区检验检测工作。规范检验检测市场,完善检验检测体系,指导协调检验检测行业发展。

  13、负责监督管理认证认可工作。

  14、负责辖区知识产权战略、规划的制定,负责知识产权保护、管理,指导知识产权创造、运用和服务促进工作,依法开展商标、专利执法工作。

  15、负责市场监督管理科技和信息化建设。

  16、负责职责范围内的安全生产和职业健康、生态环境保护、服务便民化等工作。

  17、按规定要求,对下属单位进行业务指导、协调和监督管理。

  18、完成区委、区政府交办的其他任务。

  (二)2020年重点工作完成情况。

  2020年,坚持以习近平新时代中国特色社会主义思想为指导,深入贯彻党的十九大精神。在区委、区政府的领导和上级部门的指导下,围绕东区“一二三四五”工作思路,紧扣东区中心工作和重点工作,结合体制改革和职能职责,转观念、定方向、明思路、谋对策,不断落实“优服务、强监管、重维权、抓队伍、保民生、解民忧、防风险”,充分发挥机构改革整合优势,努力营造优质服务的发展环境、宽进严管的市场环境、安全放心的消费环境、创先争优的内部环境,砥砺开创市场监管新局面。

  1.深入推进食品安全示范创建。一是落实党政同责,报请区政府审议、印发《攀枝花市东区食品安全突发事件应急预案》(攀东府办〔2020〕38号);针对2019年度食品安全考核成绩靠后,分析原因、找准措施,向区委、区政府汇报并形成《2019年度食品安全工作评议考核存在问题的整改报告》,印发《攀枝花市东区2020年食品安全工作要点》《攀枝花市东区深化改革加强食品安全工作措施清单》,进一步压实工作责任,落实食品安全“一岗双责”。二是加强规范提升,通过制定工作方案、建立工作台账、梳理清单、集中培训指导等方式,规范提升小作坊管理。其间,利用复工复产契机鼓励食品小作坊树立品牌意识,指导鼓励“攀枝花市东区卤味坊卤味店”升级为“捌零创志餐饮管理公司”,从“3个员工,1个灶台,1个操作台,40平米”的小作坊升级为“配套设施设备一应俱全,总面积700多平米,总投资约400万”的食品生产企业。三是增强安全意识。组织辖区冻库商户、养老机构、学校食堂、小餐饮经营户等食品安全业务培训10余次,受训人数1000余人。同时有序开展食用野生菌、白酒小作坊、非洲猪瘟、“固体饮料”、特殊食品等监督检查,完成食用农产品、普通食品等抽检1520批次,开展各类重大活动食品安全保障10余次

  2.药械化监管机制不断优化。一是针对问题分析整改,结合上年度药品不良反应监测数据和质量不达标问题,召开专门工作研讨会、分析会、工作推进培训会,梳理监管部门职责清单,强化医疗机构主体责任意识;通过发传单、微信公众号、工作群等方式,增强老百姓安全意识。二是规范化建设,对辖区化妆品经营开展专项检查,优选17家化妆品经营单位就产品来源管理、登记台账等方面进行规范化管理指导,加大化妆品经营秩序整治规范力度。三是严格监管,结合药械化(药品、医疗器械、化妆品)监督检查计划,推广6所交叉检查药械化工作模式,检查覆盖中药饮片、疫苗、第二类精神药品、化妆品、医疗器械、执业药师等内容;立案查处药械化相关案件50余件,疫情防控期间,查处违法经营防护物资(口罩等)案件26起,暂扣伟辉、3M等口罩约2.5万余个。

  3.国家知识产权强县工程试点示范县(区)建设稳步推进。扭住关键环节,实施“三同时三促进”。一是制定政策与完善机制同时推进,促进工作基础不断夯实,上半年研究制定了联席会议制度、工作方案、责任分工等,确保试点建设领导重视、责任明确、机构健全、机制完善;二是硬指标与软环境同时抓,促进关键指标体系发展趋势积极向好。2020年,全区新增专利申请1784件,其中发明专利申请605件;专利授权1168件,有效专利5526件;新增商标申请量724件,商标注册量386件,有效商标共2139件。三是宏观管理与精准服务同时开展,促进知识产权向科技成果转化保持迅猛劲头。2020年,累计报送辖区企业2020年专利实施项目985项。四是严厉打击知识产权违法犯罪行为,全力提升知识产权保护体能力和水平。“铁拳”“双打”“蓝天”“春雷行动2020”暨知识产权保护执法行动、打击侵犯知识产权和制售假冒伪劣商品专项行动等专项执法行动扎实开展、成效显著,知识产权保护体能力和水平全面提升。

  4.统筹推进质量提升。盯紧“打造钒钛战略资源创新开发主战场”,围绕两城建设决策部署,助推高质量经济发展。一是深化改革创新,细化措施,推动质量强区深入实施。完成《攀枝花市东区政府质量奖评选办法》修订,进一步优化政府质量奖评选规则、标准要求、基本要素等内容,提高奖励标准100%。制定《2020年东区质量强区暨质量提升工作计划》,明确主要任务和重点工作,夯实质量管理基础,全面提升产业、产品、工程、服务和环境质量,强化质量强区工作责任体系配套完善,有力促进质量强区工作机制适应新形势和新要求。二是突出标准引领,助力康养发展。围绕“阳光康养产业发展核心区”新定位,深入开展22项康养产业地方标准的宣贯;通过专题会议、书面征求意见等形式,组织区级各部门认真研阅国际康养旅游度假区、康养旅居点、特色康养村、医养结合点等六项标准草案,紧密结合地貌、气候、交通、医疗、教育、基层治理等资源特征提出建设性意见建议35条,为形成接地气、易实施、可推广的康养产业发展标准打下坚实的基础。组织康养标杆企业—台湾敏盛自我提升、培育,全力申报第九批省级服务业标准化试点企业,努力推动康养品牌发展战略的实施。三是服务与监管并重,提升质量管理水平。引导企业积极开展质量管理体系认证;结合疫情防控惠民生帮扶,对21家集贸市场、1家水产市场在用计量器具上门免费检定;结合“计量服务中小企业百日行”活动,上门指导企业加强计量管理、网上备案送检,帮助企业解决量值溯源工作的困难;开展防疫物资、钢材质量、重点工业产品等专项整治为,严查质量违法行为;开展统计分析,编制完成5万余字的《东区2019年度质量分析报告》,展现东区2019年产业质量、产(商)品质量、工程质量、环境质量、服务质量、质量安全基础等六个方面基本水平,客观全面反映东区质量总体状况,分析存在的问题并提出对策和建议,力求促进经济结构调整和产业优化升级。

  二、机构设置

  攀枝花市东区市场监督管理局下属二级单位1个,其中行政单位0个,参照公务员法管理的事业单位0个(当年变动情况及原因: 按攀东编委〔2020〕42号文,因整合职责,将“攀枝花市东区市场监督管理执法大队”由区市场 监督管理局所属行政执法类事业单位调整为区市场监督管理局内设机构,名称重新明确为“攀枝花市东区市场监督 管理综合行政执法大队”,以区市场监督管理局名义开展执法工作),其他事业单位1个。(财务均未独立核算)

  无纳入攀枝花东区市场监督管理局2020年度部门决算编制范围的二级预算单位。

  第二部分 2020年度部门决算情况说明

  收入支出决算总体情况说明

  2020年度收入总计2298.34万元、支出总计2359.53万元。与2019年相比,收入总计减少18.41万元、支出总计增加177.33万元,收入减少0.79%,支出增加8.13%。主要变动原因是去年的部分支出留到今年结算,增加了项目经费支出。

  收入决算情况说明

  2020年本年收入合计2298.34万元,其中:一般公共预算财政拨款收入2297.68万元,占99.97%;政府性基金预算财政拨款收入0万元,占0%;上级补助收入0万元,占0%;事业收入0万元,占0%;经营收入0万元,占0%;附属单位上缴收入0万元,占0%;其他收入0.66万元,占0.03%。

  支出决算情况说明

  2020年本年支出合计2359.53万元,其中:基本支出2021.96万元,占85.69%;项目支出337.57万元,占14.31%;上缴上级支出0万元,占0%;经营支出0万元,占0%;对附属单位补助支出0万元,占0%。

  四、财政拨款收入支出决算总体情况说明

  2020年财政拨款收入总计2297.68万元、支出总计2359.44万元。与2019年相比财政拨款收入总计减少18.75万元、财政拨款支出总计增加177.33万元,收入减少0.81%,支出增加8.13%。主要变动原因是去年的部分支出留到今年结算,增加了项目经费支出。

  五、一般公共预算财政拨款支出决算情况说明

  (一)一般公共预算财政拨款支出决算总体情况

  2020年一般公共预算财政拨款支出2359.44万元,占本年支出合计的99.99%。与2019年相比,一般公共预算财政拨款增加177.33万元,增长8.13%。主要变动原因是去年的部分支出留到今年结算,增加了项目经费支出。

  (二)一般公共预算财政拨款支出决算结构情况

  2020年一般公共预算财政拨款支出2359.44万元,主要用于以下方面:一般公共服务(类)支出1851.95万元,占78.49%;教育支出(类)0万元,占0%;科学技术(类)支出0万元,占0%;文化旅游体育与传媒(类)支出0万元,占0%;社会保障和就业(类)支236.62万元,占10.03%;卫生健康支出108.22万元,占4.59%;住房保障支出162.65万元,占6.89%。

  (三)一般公共预算财政拨款支出决算具体情况

  2020年一般公共预算支出决算数为2359.44,完成预算94.75%。其中:

  1.一般公共服务支出(类)知识产权事务(款)专利试点和产业化推进(项): 支出决算为30.00万元,完成预算60%,余额结转下年使用。

  2.一般公共服务支出(类)知识产权事务(款)知识产权宏观管理(项): 支出决算为6.30万元,完成预算100%,决算数与预算数持平。

  3.一般公共服务支出(类)知识产权事务(款)其他知识产权事务支出(项): 支出决算为4.31万元,完成预算100%,决算数与预算数持平。

  4、一般公共服务支出(类)市场监督管理事务(款)行政运行(项):支出决算数为1406.53万元,完成预算100%,决算数与预算数持平。

  5、一般公共服务支出(类)市场监督管理事务(款)一般行政管理事务(项):支出决算数为29.88万元,完成预算27.94%,余额结转下年使用。

  6、一般公共服务支出(类)市场监督管理事务(款)市场主题管理(项):支出决算数为101.01万元,完成预算100%,决算数与预算数持平。

  7、一般公共服务支出(类)市场监督管理事务(款)市场秩序执法(项):支出决算数为31.92万元,完成预算100%,决算数与预算数持平。

  8、一般公共服务支出(类)市场监督管理事务(款)信息化建设(项):支出决算数为15.74万元,完成预算100%,决算数与预算数持平。

  9、一般公共服务支出(类)市场监督管理事务(款)药品事务(项):支出决算数为10.06万元,完成预算100%,决算数与预算数持平。

  10、一般公共服务支出(类)市场监督管理事务(款)质量安全监管(项):支出决算数为10.00万元,完成预算100%,决算数与预算数持平。

  11、一般公共服务支出(类)市场监督管理事务(款)食品安全监管(项):支出决算数为87.14万元,完成预算97.34%,余额结转下年使用。

  12、一般公共服务支出(类)市场监督管理事务(款)事业运行(项):支出决算数为118.88万元,完成预算100%,决算数与预算数持平。

  13、一般公共服务支出(类)市场监督管理事务(款)其他市场监督管理事务(项):支出决算数为0.18万元,完成预算1.5%,余额结转下年使用。

  14、社会保障和就业支出(类)行政事业单位养老支出(款)行政单位离退休(项):支出决算数为89.20万元,完成预算100%,决算数与预算数持平。

  15、社会保障和就业支出(类)行政事业单位养老支出(款)机关事业单位基本医疗保险缴费支出(项):支出决算数为129.70万元,完成预算100%,决算数与预算数持平。

  16.社会保障和就业(类)行政事业单位养老支出(款)机关事业单位职业年金缴费支出(项):支出决算为8.25万元,完成预算100%,决算数与预算数持平。

  17、社会保障和就业支出(类)抚恤(款)死亡抚恤(项):支出决算数为1.66元,完成预算100%,决算数与预算数持平。

  18、社会保障和就业支出(类)抚恤(款)伤残抚恤(项):支出决算数为7.01元,完成预算100%,决算数与预算数持平。    

  19、社会保障和就业支出(类)其他生活救助(款)其他城市生活救助(项):支出决算数为0.80万元,完成预算100%,决算数与预算数持平。

  20、卫生健康支出(类)公共卫生(款)其他公共卫生支出(项):支出决算数为2.93万元,完成预算100%,决算数与预算数持平。

  21、卫生健康支出(类)行政事业单位医疗(款)行政单位医疗(项):支出决算数为84.49万元,完成预算100%,决算数与预算数持平。

  22、卫生健康支出(类)行政事业单位医疗(款)事业单位医疗(项):支出决算数为7.83万元,完成预算100%,决算数与预算数持平。

  23、卫生健康支出(类)行政事业单位医疗(款)公务员医疗补助(项):支出决算数为12.67万元,完成预算100%,决算数与预算数持平。

  24、卫生健康支出(类)其他卫生健康支出(款)其他卫生健康支出(项):支出决算数为0.30万元,完成预算100%,决算数与预算数持平。

  25、住房保障支出(类)住房改革支出(款)住房公积金(项):支出决算数为162.65万元,完成预算100%,决算数与预算数持平。

  六、一般公共预算财政拨款基本支出决算情况说明

  2020年一般公共预算财政拨款基本支出2021.86万元,其中:

  人员经费1813.17万元,主要包括:基本工资、津贴补贴、奖金、伙食补助费、绩效工资、机关事业单位基本养老保险缴费、职业年金缴费、其他社会保障缴费、其他工资福利支出、离休费、退休费、抚恤金、生活补助、医疗费补助、奖励金、住房公积金、其他对个人和家庭的补助支出等。

  日常公用经费208.69万元,主要包括:办公费、印刷费、咨询费、手续费、水费、电费、邮电费、取暖费、物业管理费、差旅费、因公出国(境)费用、维修(护)费、租赁费、会议费、培训费、公务接待费、劳务费、委托业务费、工会经费、福利费、公务用车运行维护费、其他交通费、税金及附加费用、其他商品和服务支出、办公设备购置、专用设备购置、信息网络及软件购置更新、其他资本性支出等。

  七、“三公”经费财政拨款支出决算情况说明

  (一)“三公”经费财政拨款支出决算总体情况说明

  2020年“三公”经费财政拨款支出决算为16.98万元,完成预算41.42%,决算数小于预算数的主要原因是认真贯彻落实中央八项规定要求,继续实行厉行节约常态化管理,严控“三公”经费开支,全年实际支出较预算数节约较大。

  (二)“三公”经费财政拨款支出决算具体情况说明

  2020年“三公”经费财政拨款支出决算中,因公出国(境)费支出决算0万元,占0%;公务用车购置及运行维护费支出决算16.09万元,占94.76%;公务接待费支出决算0.89万元,占5.24%。具体情况如下:

  因公出国(境)经费支出0万元,完成预算0%。全年安排因公出国(境)团组0次,出国(境)0人。因公出国(境)支出决算比2019年持平。

  2.公务用车购置及运行维护费支出16.09万元,完成预算47.18%。公务用车购置及运行维护费支出决算比2019年减少10.70万元,下降39.95%。主要原因是贯彻落实我市公务用车改革精神,加强公务用车管理,严格执行定点加油、定点维修。

  其中:公务用车购置支出0万元。全年按规定更新购置公务用车0辆,其中:轿车0辆、金额0万元,越野车0辆、金额0万元,载客汽车0辆、金额0万元。截至2020年12月底,单位共有公务用车15辆,其中:轿车13辆、越野车0辆、载客汽车0辆、其他车型2辆。

  公务用车运行维护费支出16.09万元。主要用于市场监管执法,12315、12331维权费、打击传销费、食品药品安全保障工作等所需的公务用车燃料费、维修费、过路过桥费、保险费等支出。

  3.公务接待费支出0.89万元,完成预算12.93%。公务接待费支出决算比2019年增加0.46万元,增长107.28%。主要原因是接待费成本有所提高。

  国内公务接待支出0.89万元,主要用于执行公务、开展业务活动开支的用餐费等。国内公务接待9批次,89人次(不包括陪同人员),共计支出0.89万元,具体内容包括:业务活动开支的用餐费。

  外事接待支出0万元,外事接待0批次,0人,共计支出0万元。

  八、政府性基金预算支出决算情况说明

  2020年政府性基金预算拨款支出0万元。

  国有资本经营预算支出决算情况说明

  2020年国有资本经营预算拨款支出0万元。

  十、其他重要事项的情况说明

  (一)机关运行经费支出情况

  2020年,东区市场监督管理局机关运行经费支出208.69万元,比2019年增加8.87万元,增长4.44%。主要原因是2019年未列支出结转到本年开支。

  (二)政府采购支出情况

  2020年,东区市场监督管理局政府采购支出总额0万元,其中:政府采购货物支出0万元、政府采购工程支出0万元、政府采购服务支出0万元。授予中小企业合同金额0万元,占政府采购支出总额的0%,其中:授予小微企业合同金额0万元,占政府采购支出总额的0%。

  (三)国有资产占有使用情况

  截至2020年12月31日,东区市场监督管理局共有车辆15辆,其中:主要领导干部用车0辆、机要通信用车0辆、应急保障用车0辆、其他一般公务执法执勤用车13辆,特种执法执勤专业技术车2辆。单价50万元以上通用设备0台(套),单价100万元以上专用设备0台(套)。

  (四)预算绩效管理情况。

  根据预算绩效管理要求,东区市场监督管理局在年初预算编制阶段,组织对“抽样检测”、“打击传销”、“协管执法人员经费”、“信息化建设及运行维护费”、“12315、12331电话及值班工作经费”、“监管工作专项”等6个项目开展了预算事前绩效评估,对这6个项目编制了绩效目标,预算执行过程中,选取6个项目开展绩效监控,年终执行完毕后,对6个项目开展了绩效目标完成情况自评。

  东区市场监督管理局按要求对2020年部门整体支出开展绩效自评,从评价情况来看我单位部门整体支出绩效评价自查自评结果良好,全年基本支出保证了部门的正常运行和日常工作的正常开展,项目支出保障了重点工作的开展,绩效目标得到较好实现,绩效管理水平不断提高,但部分项目实际推进较慢,预算执行进度收到了一定影响,但总体上完成情况良好,起到了良好的社会效益。

  1.项目绩效目标完成情况。

  东区市场监督管理局在2020年度部门决算中反映“抽样检测”、“打击传销”、“协管执法人员经费”、“信息化建设及运行维护费”、“12315、12331电话及值班工作经费”、“监管工作专项”等6个项目绩效目标实际完成情况。(本单位部门项目绩效目标个数在5个以上的,选取5个项目进行公开,目标个数在5个以下的,全部进行公开,公开内容包括选取的全部项目完成情况综述和完成情况表)。

  (1)抽样检测费项目绩效目标完成情况综述。项目全年预算数82万元,执行数为82万元,完成预算的100%。通过项目实施,保障了食品生产、流通、餐饮环节抽样送检1520批次,分4个季度完成,提高食品安全监管水平。

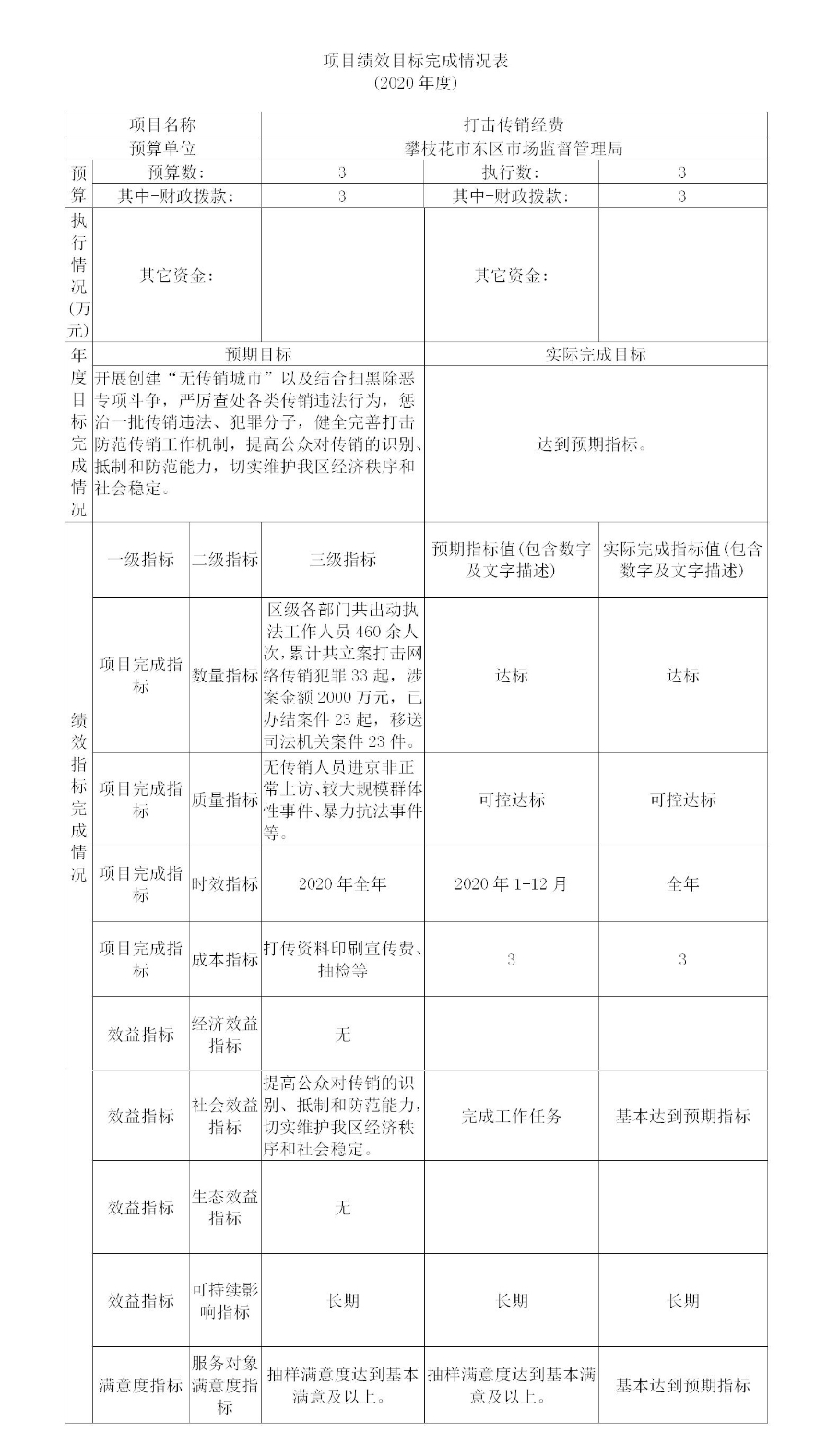
  (2)打击传销经费项目绩效目标完成情况综述。项目全年预算数3万元,执行数为3万元,完成预算的100%。通过项目实施,开展创建“无传销城市”以及结合扫黑除恶专项斗争,严厉查处各类传销违法行为,惩治一批传销违法、犯罪分子,健全完善打击防范传销工作机制,提高了公众对传销的识别、抵制和防范能力,切实维护我区经济秩序和社会稳定。

  (3)协管执法人员经费项目绩效目标完成情况综述。项目全年预算数15.86万元,执行数为15.86万元,完成预算的100%。通过项目实施,健全食品安全网络化管理建设,设立食品安全协管员、信息员,聘用具有食品药品相关学习背景、相关工作经历的人作为执法辅助人员,参与日常检查、案件调查等工作,弥补执法队伍人员不足带来的问题,确保食品安全,保障人民利益。

  (4)信息化建设及运行维护费项目绩效目标完成情况综述。项目全年预算数15.86万元,执行数为15.86万元,完成预算的100%。通过项目实施,保障了对市场监管部门网络系统的正常运行及信息化建设,很好地满足市场监管工作的要求。

  (5)12315、12331电话及值班工作经费项目绩效目标完成情况综述。项目全年预算数3.6万元,执行数为3.6万元,完成预算的100%。通过项目实施,高效、方便、快捷、就近保护广大消费者的合法权益,减少消费者维权成本。

  

 

  2.部门绩效评价结果。

  本部门按要求对2020年部门整体支出绩效评价情况开展自评,《东区市场监督管理局2020年部门整体支出绩效评价报告》见附件(附件1)。

  本部门自行组织对“抽样检测”、“打击传销”、“协管执法人员经费”、“信息化建设及运行维护费”、“12315、12331电话及值班工作经费”、“监管工作专项”等6个项目开展了绩效评价,《抽样检测等6个项目2020年绩效评价报告》见附件(附件2)。

  名词解释

  1.财政拨款收入:指单位从同级财政部门取得的财政预算资金。

  2.事业收入:指事业单位开展专业业务活动及辅助活动取得的收入。

  3.经营收入:指事业单位在专业业务活动及其辅助活动之外开展非独立核算经营活动取得的收入。

  4.其他收入:指单位取得的除上述收入以外的各项收入。主要是利息等。 

  5.使用非财政拨款结余:指事业单位使用以前年度积累的非财政拨款结余弥补当年收支差额的金额。 

  6.年初结转和结余:指以前年度尚未完成、结转到本年按有关规定继续使用的资金。 

  7.结余分配:指事业单位按照会计制度规定缴纳的所得税、提取的专用结余以及转入非财政拨款结余的金额等。

  8、年末结转和结余:指单位按有关规定结转到下年或以后年度继续使用的资金。

  9、一般公共服务支出(类)市场监督管理事务(款)行政运行(项):反映行政单位(包括实行公务员管理的事业单位)的基本支出。

  10、一般公共服务支出(类)知识产权事务(款)专利试点和产业化推进(项): 反映专利分类试点以及实施国家专利产业化工程、扶植拥有自主知识产权的新技术及其产业化等方面的支出。

  11、一般公共服务支出(类)知识产权事务(款)知识产权宏观管理(项):反映知识产权宣传、试点等宏观管理支出。

  12、一般公共服务支出(类)知识产权事务(款)其他知识产权事务支出(项): 反映除上述项目以外其他用于知识产权事务方面的支出。

  13、一般公共服务支出(类)市场监督管理事务(款)一般行政管理事务(项):反映行政单位(包括实行公务员管理的事业单位)未单独设置项级科目的其他项目支出。

  14、一般公共服务支出(类)市场监督管理事务(款)市场主体管理(项):反映市场准入、许可审批、信用监管等市场主体管理专项工作支出。

  15、一般公共服务支出(类)市场监督管理事务(款)市场秩序执法(项):反映反垄断、价格监督、反不正当竞争、规范直销与打击直销、网络交易监管、广告监管、消费者权益保护、综合执法等市场秩序执法专项工作支出。

  16、一般公共服务支出(类)市场监督管理事务(款)信息化建设(项):反映市场监督管理、药品监督管理部门用于信息化建设及运行维护方面的支出。

  17、一般公共服务支出(类)市场监督管理事务(款)药品事务(项):反映用于药品监督管理方面的支出。

  18、一般公共服务支出(类)市场监督管理事务(款)医疗器械事务(项):反映用于医疗器械监督管理方面的支出。

  19、一般公共服务支出(类)市场监督管理事务(款)质量安全监管(项):反映产品质量安全监管、特种设备安全监管等质量监管专项工作支出。

  20、一般公共服务支出(类)市场监督管理事务(款)食品安全监管(项):反映食品安全监管等专项工作支出。

  21、一般公共服务支出(类)市场监督管理事务(款)事业运行(项):反映事业单位的基本支出,不包括行政单位(包括实行公务员管理的事业单位)后勤服务中心、医务室等附属事业单位。

  22、一般公共服务支出(类)市场监督管理事务(款)其他市场监督管理事务(项):反映用于除上述项目以外其他市场监督管理事务方面的支出。

  23、社会保障和就业支出(类)行政事业单位养老支出(款)行政单位离退休(项): 反映行政单位(包括实行公务员管理的事业单位)开支的离退休经费。

  24、社会保障和就业支出(类)行政事业单位养老支出(款)机关事业单位基本医疗保险缴费支出(项): 反映机关事业单位实施养老保险制度由单位缴纳的基本养老保险费支出。

  25.社会保障和就业(类)行政事业单位养老支出(款)机关事业单位职业年金缴费支出(项): 反映机关事业单位实施养老保险制度由单位缴纳的职业年金支出。

  26、社会保障和就业支出(类)抚恤(款)死亡抚恤(项): 反映按规定用于烈士和牺牲、病故人员家属的一次性和定期抚恤金以及丧葬补助费。

  27、社会保障和就业支出(类)抚恤(款)伤残抚恤(项):反映按规定用于伤残人员的抚恤金和按规定开支的各种伤残补助费。

  28、社会保障和就业支出(类)其他生活救助(款)其他城市生活救助(项):反映城市生活困难居民生活救助的其他支出。

  29、卫生健康支出(类)公共卫生(款)其他公共卫生支出(项):反映用于公共卫生方面的支出。

  30、卫生健康支出(类)行政事业单位医疗(款)行政单位医疗(项): 反映财政部门安排的行政单位基本医疗保险缴费经费,未参加医疗保险的行政单位的公费医疗费,按国家规定享受离休人员、红军老战士待遇人员的医疗经费。

  31、卫生健康支出(类)行政事业单位医疗(款)事业单位医疗(项):反映财政部门安排的事业单位基本医疗保险缴费经费,未参加医疗保险的事业单位的公费医疗费,按国家规定享受离休人员待遇人员的医疗经费。

  32、卫生健康支出(类)行政事业单位医疗(款)公务员医疗补助(项): 反映财政部门集中安排的事业单位基本医疗保险缴费经费,未参加医疗保险的事业单位的公费医疗费,按国家规定享受离休人员待遇的医疗经费。

  33、住房保障支出(类)住房改革支出(款)住房公积金(项):反映行政事业单位按人力资源和社会保障部、财政部规定的基本工资和津贴补贴以及规定比例为职工缴纳的住房公积金。

  34、基本支出:指为保障机构正常运转、完成日常工作任务而发生的人员支出和公用支出。

  35、项目支出:指在基本支出之外为完成特定行政任务和事业发展目标所发生的支出。 

  36、经营支出:指事业单位在专业业务活动及其辅助活动之外开展非独立核算经营活动发生的支出。

  37、“三公”经费:指部门用财政拨款安排的因公出国(境)费、公务用车购置及运行费和公务接待费。其中,因公出国(境)费反映单位公务出国(境)的国际旅费、国外城市间交通费、住宿费、伙食费、培训费、公杂费等支出;公务用车购置及运行费反映单位公务用车车辆购置支出(含车辆购置税)及租用费、燃料费、维修费、过路过桥费、保险费等支出;公务接待费反映单位按规定开支的各类公务接待(含外宾接待)支出。

  38、机关运行经费:为保障行政单位(含参照公务员法管理的事业单位)运行用于购买货物和服务的各项资金,包括办公及印刷费、邮电费、差旅费、会议费、福利费、日常维修费、专用材料及一般设备购置费、办公用房水电费、办公用房取暖费、办公用房物业管理费、公务用车运行维护费以及其他费用。

  第四部分 附件

  附件1

  东区市场监督管理局

  2020年部门整体支出绩效评价报告

  一、部门(单位)概况

  (一)机构组成。

  东区市场监督管理局属于独立核算的行政单位,执行行政单位会计制度,预算级次为一级预算单位。单位内设11个职能科(室);6个派出机构;1个下属事业单位。

  (二)机构职能。

  1.负责全区市场综合监督管理。起草市场监督管理有关规范性文件和政策、措施,组织实施质量强区、食品安全、标准化和知识产权战略,拟定并组织实施有关规划,规范和维护市场秩序,营造诚实守信、公平竞争的市场环境。 

  2.负责组织和指导全区市场监督管理综合执法工作,积极配合上级部门推进市场监管执法。 

  3.负责监督管理全区市场秩序。依法监督管理市场交易、网络商品交易及有关服务的行为。协助开展有关反垄断调查工作。依法查处价格收费违法违规、不正当竞争、违法直销、传销、侵犯商标专利知识产权和制售假冒伪劣行为。依法实施合同、拍卖行为的监督管理,负责管理动产抵押登记。指导广告业发展,监督管理广告活动。依法查处无照生产经营和相关无证生产经营行为。组织指导消费环境建设及维权工作。

  4.负责全区宏观质量管理。拟订并组织实施质量发展的制度措施。统筹全区质量基础设施建设与应用。会同有关部门组织实施重大工程设备质量监理制度,按职能职责组织或参与产品质量事故调查,贯彻实施缺陷产品召回制度,监督管理产品防伪工作。 

  5.负责全区产品质量安全监督管理。负责产品质量监督抽查和风险监控工作,组织实施质量分级制度、质量安全追溯制度。负责工业产品生产许可证证后监管。负责纤维质量监督工作。

  6.负责全区特种设备安全监督管理。综合管理特种设备安全监察、监督工作,监督检查高耗能特种设备节能标准和锅炉产品环境保护标准的执行情况。

  7.负责全区食品安全监督管理综合协调。统筹指导全区食品安全工作。负责食品安全应急体系建设,按规定权限组织食品安全事件应急处置和调查处理工作。落实食品安全重要信息直报制度。承担区政府食品安全委员会日常工作。 

  8.负责全区食品安全监督管理。建立覆盖食品生产、流通、消费全过程的监督检查制度和隐患排查治理机制并组织实施,防范区域性、系统性食品安全风险。推动建立食品生产经营者落实主体责任的机制,健全食品安全追溯体系。组织开展食品安全监督抽检、风险监测、核查处置和风险预警、风险交流工作。组织实施特殊食品监督管理。 

  9.负责药品、化妆品和医疗器械的质量管理、风险管理、安全监督和安全应急管理。承担全区药品零售、医疗器械经营以及化妆品经营和药品、医疗器械使用环节质量的安全监测、检查和处罚。参与省市场监管局、省药监局和市市场监管局组织的监督检查。监督实施问题产品召回和处置工作。 

  10.负责统一管理全区计量工作。推行法定计量单位,执行国家计量制度,管理计量器具及量值传递和比对工作。规范、监督商品量和市场计量行为。 

  11.负责统一管理全区标准化工作。协调指导团体标准制定工作。推行企业标准自我声明公开。依法对标准制定和实施情况开展监督。 

  12.负责统一管理辖区检验检测工作。规范检验检测市场,完善检验检测体系,指导协调检验检测行业发展。 

  13.负责监督管理认证认可工作。

  14.负责辖区知识产权战略、规划的制定,负责知识产权保护、管理,指导知识产权创造、运用和服务促进工作,依法开展商标、专利执法工作。

  15.负责市场监督管理科技和信息化建设。

  16.负责职责范围内的安全生产和职业健康、生态环境保护、审批服务便民化等工作。

  17.按规定要求,对下属单位进行业务指导、协调和监督管理。

  18.完成区委、区政府交办的其他任务。

  (三)人员概况。

  区市场监督管理局有行政编制75个,机关后勤事业编制6个,攀枝花市东区市场监督管理综合行政执法大队核定行政执法类事业编制(参公)29个,东区消费维权和个私经济指导服务中心(全额拨款事业)编制9个。现我局有在编人员计97人,其中:公务员69人,工勤4人,参公人员16人,事业人员8人。我局有聘用人员25名,其中:23名区聘人员;自聘人员2名。现有退休职工61名。

  二、部门财政资金收支情况

  (一)部门财政资金收入情况。

  2020年收入预算总额为2491.01万元,当年财政拨款收入2297.68万元,其他收入0.66万元,上年结转192.68万元。

  (二)部门财政资金支出情况。

  1、基本支出安排及使用情况

  东区市场监督管理局2020年基本支出预算安排2104.82万元,其中:工资福利支出1755.84万元、日常公用支出272.50万元、对个人和家庭的补助支出76.48万元。年终决算支出2021.96万元,其中:工资福利支出1722.31万元、日常公用支出208.79万元、对个人和家庭的补助支出90.86万元。

  2、部门预算项目安排及支出情况

  东区市场监督管理局2020年项目支出预算安排173.46万元,其中:日常专项支出130.42万元,其他项目支出43.04万元。年终决算支出337.57万元,其中:日常专项支出285.93万元,其他项目支出51.64万元。

  (三)追加预算安排及支出情况

  东区市场监督管理局2020年追加预算412.10万元,主要用于对个人和家庭的补助支出、项目支出。

  (四)专项资金安排及支出情况

  东区市场监督管理局2020年上级专项资金安排117.16万元,年末结转108.88万元下年使用。

  (五)其他资金收支及结转结余使用情况

  东区市场监督管理局2020年其他收入0.66万元,用于人员工资福利支出。年初结转资金192.68万元,其中基本支出6.80万元、项目支出185.88万元。年末结转结余131.48万元,其中基本支出20.22万元、项目支出111.26万元。

  三、绩效目标完成情况分析

  (一)区级财政资金绩效目标完成情况

  东区市场监督管理局认真落实科学监管理念,按照预算批复规范和从严控制预算执行,不随意调整和变更。严格财务资金审批程序,原则上无预算不追加,无预算不采购。严格管理,合理安排,确保财政资金专款专用,切实提高了财政资金使用效益。

  1.年初部门预算绩效目标完成情况

  (1)产出指标完成情况分析。包括数量指标、质量指标、时效指标和成本指标。

  数量指标:开展食品药品专项整治,食品药品抽检,食品生产、流通、餐饮环节抽样送检,执法办案,打击传销,设立网格信息员67人,公告与宣传,印刷宣传资料,知识产权服务,消费维权、网络建设等6个项目支出全部完成,达到预期目标。质量强区监管工作暂缓开展,是因为区政府修订管理办法,将于2021年实施。

  质量指标:全面完成目标任务。一是国家食品抽检不合格食品核查处置率100%,完成率100%(不合格批次共计89批次)。二是食品生产加工环节监管企业覆盖率100%,完成率100%。

  时效指标:完成指标时间截至2020年底。

  成本指标:6个项目支出,实际完成337.57万元;人员及公用支出实际完成2021.96万元。

  (2)效益指标完成情况分析。包括经济效益、社会效益、生态效益和可持续影响

  经济效益:符合相关法律法规对群众食品安全利益的保护,不产生直接经济效益。

  社会效益:确保辖区老百姓“舌尖上的安全”,保障用药安全,构筑良好的市场秩序。

  生态效益:无。

  可持续影响:保障食药安全和营造公平竞争的市场环境。经过不懈努力,市场监管能力和水平不断提高。

  (3)满意度指标完成情况分析。

  服务对象满意度指标:公众对市场监管整体满意度达到基本满意及以上,全面完成目标任务。

  2.区级专项(项目)资金绩效目标完成情况

  我单位项目经费从年初计划实施,并于2020年底前完成年度绩效目标。该项目属于经常性零星项目,由本单位自行组织实施。我局制定了专项资金使用管理办法,并严格执行财政专项资金使用管理的安全性、合规性和绩效性开展工作,切实完善财政专项资金管理制度,加强资金使用监督管理,使各项资金做到专款专用,及时足额拨付到项目。 无任何截留、挪用专项资金现象。

  (1)产出指标完成情况分析。包括数量指标、质量指标、时效指标和成本指标。

  数量指标:完成抽检1644批次,不合格89批次,普通食品平均抽样成本1098元/批次,食用农产品平均抽样成本900元/批次,实际执行率100%;全区网格信息员67人,上报摸排食品信息29条等6个项目支出,基本完成2020年目标任务。

  质量指标:食品生产加工环节监管企业覆盖率 100%,完成100%;国家食品抽检不合格食品核查处置率100%,完成100%。

  时效指标:任务完成时间2020年底,完成100%。

  成本指标:6个项目支出,实际完成337.57万元;

  (2)效益指标完成情况分析。包括经济效益、社会效益、生态效益和可持续影响。

  经济效益指标:不直接产生经济效益。

  社会效益指标:确保辖区老百姓“舌尖上的安全”,保障用药安全,构筑良好的市场秩序。

  生态效益指标:无

  可持续影响指标:长期

  (3)满意度指标完成情况分析。

  满意度指标主管部门和公众满意度达到基本满意及以上。达到基本满意及以上

  (二)上级专项(项目)资金绩效目标完成情况

  上级专项资金安排117.16万元,年末结转108.88万元下年使用。

  (三)其他需要说明的情况

  无。

  (四)自评结论

  2020年,全局上下坚持以习近平新时代中国特色社会主义思想为指导,深入贯彻党的十九大精神。在区委、区政府的领导和上级部门的指导下,围绕东区“一二三四五”工作思路,紧扣东区中心工作和重点工作,结合体制改革和职能职责,转观念、定方向、明思路、谋对策,不断落实“优服务、强监管、重维权、抓队伍、保民生、解民忧、防风险”,充分发挥机构改革整合优势,努力营造优质服务的发展环境、宽进严管的市场环境、安全放心的消费环境、创先争优的内部环境,砥砺开创市场监管新局面。深化推进食品安全示范创建,压实药、械、化安全责任,创新特种设备监管模式,统筹推进质量提升,计量、标准、认证认可、知识产权、合同、诚信等监管不断创新强化,非法集资、网络传销等违法行为受到严厉查处,商标权益得到有效保护,市民消费投诉得到积极处置,各类大型赛事、活动、接待等安全平稳有序,辖区食品、药品、特种设备等安全得到有力保障。全面实现了2020年度部门预算整体支出绩效。

  四、偏离绩效目标的原因和下一步改进措施

  所有开支均按照相关财务管理制度执行,资金的使用严格把关。项目的开展主要根据上级部门及本单位工作推进的安排,绩效总目标和阶段性目标都已按照计划完成,未逾期,整个专项资金的运行完全按照我局内部管理制度及上级部门的有关规定执行,不存在违规违法的问题。长期绩效目标为关注民生,科学监管,有效规范市场秩序。在取得成绩的同时,也清醒看到存在的问题和不足偏离绩效目标的原因:因财政资金不足,导致年底部分开支没有支付;专项资金绩效管理有待进一步加强,预算编制精准度不够。在下一步的工作中将进一步改进: 严格执行预决算管理制度,全面提高预算编制准确度;加快预算执行进度,确保资金使用及时、有效; 做好资金使用规划,提高财政资金使用效益,尽量减少预算执行调整、结转和结余。在日常工作中加强地方食品药品安全日常监督检查工作,促进食品药品安全保障能力提升,提高食品药品监督水平,有力推动食品药品监管事业持续健康发展。继续加大各级财政特别是省级财政对食品药品的投入力度,积极争取和用好中央财政专项资金,发挥政府的导向作用,融合相关部门资金,并鼓励社会各界积极参与到食品药品的监督整治中。

  五、绩效自评结果拟应用和公开公示情况

  严格制定和执行了财务管理核算制度,资金使用规范,相关资料齐全,成本控制有效,无挪用、截留经费的情况发生,保质保量地完成了项目的实施工作,有力促进了辖区食品生产经营有序,取得了显著的社会效益。对绩效评价发现的问题进行认真整改,提升部门管理服务效能。按要求及时公开公示绩效评价情况,做到让公众知悉、了解。

  附件2-1

  抽样检测费项目2020年绩效评价报告

  一、项目概况

  (一)项目基本情况

  1.东区市场监督管理局政策法规股是该项目的具体实施主体。

  2.项目立项、资金申报的依据是:每年进行招投标,并签订抽样合同、购买合同,根据市场监督管理部门的基本职能职责,按工作需求编制预算。

  3.资金管理办法制定情况,资金支持具体项目的条件、范围与支持方式概况。

  按照省、市要求和财政专项资金管理办法,我局结合单位实际制定了本局专项资金使用管理办法,严格执行财务制度,遵循专款专用,此资金只能用于食品抽检、购样。

  4.资金分配的原则及考虑因素:专款专用、独立核算的管理原则,此资金用于项目的抽检、购样。

  (二)项目绩效目标

  1.项目主要内容:抽样检测费。 

  2.项目应实现的具体绩效目标:普通食品和食用农产品的抽样检测,并将抽样结果及时公示知悉,确保重大活动安全。此项目已按计划认真落实了。

  3.分析评价申报内容是否与实际相符,申报目标是否合理可行:通过自评,申报内容与实际相符,申报目标合理可行。

  (三)项目自评步骤及方法。

  一是通过市场监管工作任务进行评价,二是按合同要求进行评价。

  二、项目资金申报及使用情况

  (一)项目资金申报及批复情况。

  该项目在上年末进行预算工作时申报,年初东区财政局下达批复82万元。

  (二)资金计划、到位及使用情况。

  1.资金计划。

  该项目属区级预算项目经费。

  2.资金到位。

  已全部到位。

  3.资金使用。

  单位根据工作开展情况支付,该项目资金财政已在2020年内按规定要求使用完。资金的支付范围、支付标准、支付依据等是合规合法、与预算相符。

  (三)项目财务管理情况。

  有健全的财务制度,项目预算、资金拨付严格按照财务管理制度进行管理。保证专款专用,资金发放复查由财务人员按照财务制度进行资金的审核、支付和核算,在具体支付时,手续是完善的,不存在虚假会计凭证的情况,严格执行财务管理制度,财务处理及时,核算规范。

  三、项目实施及管理情况

  结合项目组织实施管理办法,重点围绕以下内容进行分析评价,并对自评中发现的问题分析说明。

  (一) 项目组织架构及实施流程

  1.根据预算项目批复,下达项目经费,预算单位进行项目实施计划。

  2.拨付时根据工作完成情况,报分管领导审批同意,呈报单位主要负责人审核并批复同意支付。

  (二)项目管理情况

  项目是区财政纳入年度预算,严格按照项目要求及财经法律法规等要求落实的。

  (三)项目监管情况

  项目完成情况每年都要向上级财政部门填写相关的绩效分析评价,并上报相关对口管理部门检查。

  四、项目绩效情况

  (一)项目完成情况。

  (1)数量指标:完成抽检1644批次,普通食品平均抽样成本1098元/批次,食用农产品平均抽样成本900元/批次。实际执行率100%。

  (2)质量指标:食品抽检不合格批次占总批次数6%以上。实际执行率100%。

  (3)时效指标:项目实施时间为2020年1月至12月。

  (4)成本指标:预算指标开展抽检费经费为82万元,实际支出为:82万元。实际执行率100%。

  (二) 项目效益情况。

  经济效益指标:无。

  社会效益指标:提高食品安全监管力度,规范食品生产经营者合法经营。

  生态效益指标:无。

  可持续影响指标:长期。

  服务对象满意度指标:抽样调查满意度达到基本满意及以上。

  五、评价结论及建议

  (一)评价结论。

  1.投入指标:资金设计落实权重10分,各项指标均达到预期目标值,自评得分10分。

  2.产出与效益指标:权重80分,得分80分。分别为:产出数量权重15%,自评得分15分;产出质量设计权重15%,自评得分15分;产出时效设计权重10%,自评得分10分;产出成本设计权重10%,自评得分10分;社会效益设计权重15%,自评得分15分;可持续影响设计权重15%,自评得分15分。

  3.满意度指标:满意度指标设计权重10%,自评得分10分。

  根据对2020年“抽样检测费”项目总结和自查,项目支出绩效自评成绩为100分,自评等级为优秀。

  (二)存在的问题。

  无。

  (三)相关建议。

  无。

  附件2-2

  打击传销经费项目

  2020年绩效评价报告

  一、项目概况

  (一)项目基本情况

  1.东区市场监督管理局是该项目的具体实施主体。

  2.项目立项、资金申报的依据是:根据市场监督管理部门的基本职能职责,按工作需求编制预算。

  3.资金管理办法制定情况,资金支持具体项目的条件、范围与支持方式概况。

  按照省、市要求和财政专项资金管理办法,我局结合单位实际制定了本局专项资金使用管理办法,严格执行财务制度,遵循专款专用。此资金用于市场监管部门依法开展各类执法活动、查处各类经济违法案件专项工作支出。

  4.资金分配的原则及考虑因素:专款专用、独立核算的管理原则,此资金只能用于打击传销工作方面的支出。

  (二)项目绩效目标

  1.项目主要内容:打击传销经费。

  2.项目应实现的具体绩效目标,包括目标的量化、细化情况以及项目实施进度计划等。

  具体绩效目标:开展创建“无传销城市”以及结合扫黑除恶专项斗争,严厉查处各类传销违法行为,惩治一批传销违法、犯罪分子,健全完善打击防范传销工作机制,提高公众对传销的识别、抵制和防范能力,切实维护我区经济秩序和社会稳定。项目量化:组织开展打击查处传销行动;完善打击传销防控体系建设;加强打击传销宣传教育工作。此项目已按计划认真落实了。

  3.分析评价申报内容是否与实际相符,申报目标是否合理可行:通过自评,申报内容与实际相符,申报目标合理可行。

  (三)项目自评步骤及方法。

  一是通过市场监管工作任务进行评价,二是对监管对象满意度达到基本满意及以上进行评价。

  二、项目资金申报及使用情况

  (一)项目资金申报及批复情况。

  该项目在上年末进行预算工作时申报,年初东区财政局下达批复3万元。

  (二)资金计划、到位及使用情况。

  1.资金计划。

  该项目属区级预算项目经费。

  2.资金到位。

  已全部到位。

  3.资金使用。

  单位根据工作开展情况支付,该项目资金财政已在2020年内按规定要求使用完。资金的支付范围、支付标准、支付依据等是合规合法、与预算相符。

  (三)项目财务管理情况。

  有健全的财务制度,项目预算、资金拨付严格按照财务管理制度进行管理。保证专款专用,资金发放复查由财务人员按照财务制度进行资金的审核、支付和核算,在具体支付时,手续是完善的,不存在虚假会计凭证的情况,严格执行财务管理制度,财务处理及时,核算规范。

  三、项目实施及管理情况

  结合项目组织实施管理办法,重点围绕以下内容进行分析评价,并对自评中发现的问题分析说明。

  (三) 项目组织架构及实施流程

  1.根据预算项目批复,下达项目经费,预算单位进行项目实施计划。

  2.拨付时根据工作完成情况,报分管领导审批同意,呈报单位主要负责人审核并批复同意支付。

  (二)项目管理情况

  项目是区财政纳入年度预算,严格按照项目要求及财经法律法规等要求落实的。

  (三)项目监管情况

  项目完成情况每年都要向上级财政部门填写相关的绩效分析评价,并上报相关对口管理部门检查。

  四、项目绩效情况

  (一)项目完成情况。

  (1)数量指标:开展宣传,发放了防范非法集资、传销等涉众型经济犯罪宣传资料5000余份,展出展板8块,悬挂横幅26条,张贴宣传画100余张,LED滚动宣传1300余小时,到场宣传人员70余人,区级各部门共出动执法工作人员460余人次,累计共立案打击网络传销犯罪6起,已办结案件6起,移送司法机关案件0件。实际执行率100%。

  (2)质量指标:工作得力,完成效果好。实际执行率100%。

  (3)时效指标:项目实施时间为2020年1月至12月

  (4)成本指标:预算指标打传资料印刷宣传费等相关工作支出3万元,实际支出为:3万元。实际执行率100%。

  (二)项目效益情况。

  经济效益指标:不直接产生经济效益。

  社会效益指标:确保了辖区人民群众对辨识传销犯罪等方面知识有了更深刻的了解,群众识别和防范经济犯罪的意识、能力得以不断提升。

  生态效益指标:无。

  可持续影响指标:长期。

  服务对象满意度指标:消费者满意、经营户满意。抽样调查满意度达到基本满意及以上。

  五、评价结论及建议

  (一)评价结论。

  1.投入指标:资金设计落实权重10分,各项指标均达到预期目标值,自评得分10分。

  2.产出与效益指标:权重80分,得分80分。分别为:产出数量权重15%,自评得分15分;产出质量设计权重15%,自评得分15分;产出时效设计权重10%,自评得分10分;产出成本设计权重10%,自评得分10分;社会效益设计权重15%,自评得分15分;可持续影响设计权重15%,自评得分15分。

  3.满意度指标:满意度指标设计权重10%,自评得分10分。

  根据对2020年“打击传销经费”项目总结和自查,项目支出绩效自评成绩为100分,自评等级为优秀。

  (二)存在的问题。

  无。

  (三)相关建议。

  无。

  附件2-3

  协管执法人员经费项目

  2020年绩效评价报告

  一、项目概况

  (一)项目基本情况

  1.东区市场监督管理局是该项目的具体实施主体。

  2.项目立项、资金申报的依据是:根据市场监督管理部门的基本职能职责,按工作需求编制预算。

  3.资金管理办法制定情况,资金支持具体项目的条件、范围与支持方式概况。

  按照省、市要求和财政专项资金管理办法,我局结合单位实际制定了本局专项资金使用管理办法,严格执行财务制度,遵循专款专用。此资金用于食品安全信息员工作补助支出和聘用人员劳务费。

  4.资金分配的原则及考虑因素:专款专用、独立核算的管理原则,此资金只能用于食品安全信息员工作补助支出和聘用人员劳务费。

  (二)项目绩效目标

  1.项目主要内容:协管执法人员经费。

  2.项目应实现的具体绩效目标:食品信息员在网格区发现、排查食品安全隐患,并上报区食安办;聘用具有食品药品相关学习背景、相关工作经历的人作为执法辅助人员,参与日常检查、案件调查等工作,弥补执法队伍人员不足带来的问题。此项目已按计划认真落实了。

  3.分析评价申报内容是否与实际相符,申报目标是否合理可行:通过自评,申报内容与实际相符,申报目标合理可行。

  (三)项目自评步骤及方法。

  一是通过完成分配的市场监管工作任务进行评价,二是按上报信息进行评价。

  二、项目资金申报及使用情况

  (一)项目资金申报及批复情况。

  该项目在上年末进行预算工作时申报,年初东区财政局下达批复15.86万元。

  (二)资金计划、到位及使用情况。

  1.资金计划。

  该项目属区级预算项目经费。

  2.资金到位。

  已全部到位。

  3.资金使用。

  单位根据工作开展情况支付,该项目资金财政已在2020年内按规定要求使用完。资金的支付范围、支付标准、支付依据等是合规合法、与预算相符。

  (三)项目财务管理情况。

  有健全的财务制度,项目预算、资金拨付严格按照财务管理制度进行管理。保证专款专用,资金发放复查由财务人员按照财务制度进行资金的审核、支付和核算,在具体支付时,手续是完善的,不存在虚假会计凭证的情况,严格执行财务管理制度,财务处理及时,核算规范。

  三、项目实施及管理情况

  结合项目组织实施管理办法,重点围绕以下内容进行分析评价,并对自评中发现的问题分析说明。

  (四) 项目组织架构及实施流程

  1.根据预算项目批复,下达项目经费,预算单位进行项目实施计划。

  2.拨付时根据工作完成情况,报分管领导审批同意,呈报单位主要负责人审核并批复同意支付。

  (二)项目管理情况

  项目是区财政纳入年度预算,严格按照项目要求及财经法律法规等要求落实的。

  (三)项目监管情况

  项目完成情况每年都要向上级财政部门填写相关的绩效分析评价,并上报相关对口管理部门检查。

  四、项目绩效情况

  (一)项目完成情况。

  (1)数量指标:全区网格信息员67人,聘用人员3名开展相关工作。实际执行率100%。

  (2)质量指标:健全食品安全网格化管理建设,减少监管死角,促进共治共管;具有食品药品相关学习背景、相关工作经历和完成工作任务的能力。实际执行率100%。

  (3)时效指标:项目实施时间为2020年1月至12月

  (4)成本指标:预算指标食品安全协管员、信息员工作补助经费为8.04万元,聘用人员劳务费为7.82万元,实际支出为:15.86万元。实际执行率100%。

  (五) 项目效益情况。

  经济效益指标:无。

  社会效益指标:健全食品安全网格化管理建设,减少监管死角,促进共治共管,防范食品安全风险隐患,完成分配的市场监管工作任务。

  生态效益指标:无。

  可持续影响指标:长期。

  服务对象满意度指标:抽样调查满意度达到基本满意及以上。

  五、评价结论及建议

  (一)评价结论。

  1.投入指标:资金设计落实权重10分,各项指标均达到预期目标值,自评得分10分。

  2.产出与效益指标:权重80分,得分80分。分别为:产出数量权重15%,自评得分15分;产出质量设计权重15%,自评得分15分;产出时效设计权重10%,自评得分10分;产出成本设计权重10%,自评得分10分;社会效益设计权重15%,自评得分15分;可持续影响设计权重15%,自评得分15分。

  3.满意度指标:满意度指标设计权重10%,自评得分10分。

  根据对2020年“协管执法人员经费”项目总结和自查,项目支出绩效自评成绩为100分,自评等级为优秀。

  (二)存在的问题。

  无。

  (三)相关建议。

  无。

  附件2-4

  信息化建设及运行维护费项目

  2020年绩效评价报告

  一、项目概况

  (一)项目基本情况

  1.东区市场监督管理局办公室是该项目的具体实施主体。

  2.项目立项、资金申报的依据是:根据市场监督管理部门的基本职能职责,按工作需求编制预算。

  3.资金管理办法制定情况,资金支持具体项目的条件、范围与支持方式概况。

  按照省、市要求和财政专项资金管理办法,我局结合单位实际制定了本局专项资金使用管理办法,严格执行财务制度,遵循专款专用。此资金用于市场监管部门信息化建设及运行维护方面的支出。

  4.资金分配的原则及考虑因素:专款专用、独立核算的管理原则,此资金只能用于信息化建设及运行维护支出。

  (二)项目绩效目标

  1.项目主要内容:信息化建设及运行维护费。

  2.项目应实现的具体绩效目标,包括目标的量化、细化情况以及项目实施进度计划等。

  局机关和6个市场监管所使用互联网、省智慧工商专网、区电子政务专网的运行及维护。此项目已按计划认真落实了。

  3.分析评价申报内容是否与实际相符,申报目标是否合理可行:通过自评,申报内容与实际相符,申报目标合理可行。

  (三)项目自评步骤及方法。

  一是通过网络运行情况及效果进行评价,二是从内部人员满意度进行评价。

  二、项目资金申报及使用情况

  (一)项目资金申报及批复情况。

  该项目在上年末进行预算工作时申报,年初东区财政局下达批复14万元。

  (二)资金计划、到位及使用情况。

  1.资金计划。

  该项目属区级预算项目经费。

  2.资金到位。

  已全部到位。

  3.资金使用。

  单位根据工作开展情况支付,该项目资金财政已在2020年内按规定要求使用完。资金的支付范围、支付标准、支付依据等是合规合法、与预算相符。

  (三)项目财务管理情况。

  有健全的财务制度,项目预算、资金拨付严格按照财务管理制度进行管理。保证专款专用,资金发放复查由财务人员按照财务制度进行资金的审核、支付和核算,在具体支付时,手续是完善的,不存在虚假会计凭证的情况,严格执行财务管理制度,财务处理及时,核算规范。

  三、项目实施及管理情况

  结合项目组织实施管理办法,重点围绕以下内容进行分析评价,并对自评中发现的问题分析说明。

  (六) 项目组织架构及实施流程

  1.根据预算项目批复,下达项目经费,预算单位进行项目实施计划。

  2.拨付时根据工作完成情况,报分管领导审批同意,呈报单位主要负责人审核并批复同意支付。

  (二)项目管理情况

  项目是区财政纳入年度预算,严格按照项目要求及财经法律法规等要求落实的。

  (三)项目监管情况

  项目完成情况每年都要向上级财政部门填写相关的绩效分析评价,并上报相关对口管理部门检查。

  四、项目绩效情况

  (一)项目完成情况。

  (1)数量指标:局机关和6个市场监管所使用互联网、省智慧工商专网、区电子政务专网的运行及维护。实际执行率100%。

  (2)质量指标:运行满足工作要求。实际执行率100%。

  (3)时效指标:项目实施时间为2020年1月至12月

  (4)成本指标:网络建设及运行维护费为14万元,实际支出为:14万元。实际执行率100%。

  (七) 项目效益情况。

  经济效益指标:无。

  社会效益指标:推动全局工作信息化,提高工作效率。

  生态效益指标:无。

  可持续影响指标:长期。

  服务对象满意度指标:抽样调查满意度达到基本满意及以上。

  五、评价结论及建议

  (一)评价结论。

  1.投入指标:资金设计落实权重10分,各项指标均达到预期目标值,自评得分10分。

  2.产出与效益指标:权重80分,得分80分。分别为:产出数量权重15%,自评得分15分;产出质量设计权重15%,自评得分15分;产出时效设计权重10%,自评得分10分;产出成本设计权重10%,自评得分10分;社会效益设计权重15%,自评得分15分;可持续影响设计权重15%,自评得分15分;无经济效益和生态效益。

  3.满意度指标:满意度指标设计权重10%,自评得分10分。

  根据对2020年“信息化建设及运行维护费”项目总结和自查,项目支出绩效自评成绩为100分,自评等级为优秀。

  (二)存在的问题。

  无。

  (三)相关建议。

  无。

  附件2-5

  12315、12331电话及值班工作经费

  项目2020年绩效评价报告

  一、项目概况

  (一)项目基本情况

  1.东区市场监督管理局消费维权和个私经济指导服务中心是该项目的具体实施主体。

  2.项目立项、资金申报的依据是:根据市场监督管理部门的基本职能职责,按工作需求编制预算。每年消费维权值班工作24小时值班要求,及时处理矛盾纠纷,维护社会稳定。

  3.资金管理办法制定情况,资金支持具体项目的条件、范围与支持方式概况。

  按照省、市要求和财政专项资金管理办法,我局结合单位实际制定了本局专项资金使用管理办法,严格执行财务制度,遵循专款专用,此资金只能用于消费维权值班工作经费。

  4.资金分配的原则及考虑因素:专款专用、独立核算的管理原则,此资金只能用于消费维权工作经费。

  (二)项目绩效目标

  1.项目主要内容:12315、12331电话及值班工作经费。

  2.项目应实现的具体绩效目标:高效、方便、快捷、就近保护广大消费者的合法权益,减少消费者维权成本。

  3.分析评价申报内容是否与实际相符,申报目标是否合理可行:通过自评,申报内容与实际相符,申报目标合理可行。

  (三)项目自评步骤及方法。

  一是通过完成分配的市场监管工作任务进行评价,二是对维权工作人员测评满意度达到基本满意及以上进行评价。

  二、项目资金申报及使用情况

  (一)项目资金申报及批复情况。

  该项目在上年末进行预算工作时申报3.6万元。

  (二)资金计划、到位及使用情况。

  1.资金计划。

  该项目属区级预算项目经费。

  2.资金到位。

  已全部到位。

  3.资金使用。

  单位根据每月维权人员工作开展情况支付,该项目资金财政已在2020年内按规定要求使用完。资金的支付范围、支付标准、支付依据等是合规合法、与预算相符。

  (三)项目财务管理情况。

  有健全的财务制度,项目预算、资金拨付严格按照财务管理制度进行管理。保证专款专用,资金发放复查由财务人员按照财务制度进行资金的审核、支付和核算,在具体支付时,手续是完善的,不存在虚假会计凭证的情况,严格执行财务管理制度,财务处理及时,核算规范。

  三、项目实施及管理情况

  结合项目组织实施管理办法,重点围绕以下内容进行分析评价,并对自评中发现的问题分析说明。

  (八) 项目组织架构及实施流程

  1.根据预算项目批复,下达项目经费,预算单位进行项目实施计划。

  2.拨付时根据工作完成情况,报分管领导审批同意,呈报单位主要负责人审核并批复同意支付。

  (二)项目管理情况

  项目是区财政纳入年度预算,严格按照项目要求及财经法律法规等要求落实的。

  (三)项目监管情况

  项目完成情况每年都要向上级财政部门填写相关的绩效分析评价,并上报相关对口管理部门检查。

  四、项目绩效情况

  (一)项目完成情况。

  (1)数量指标:在原有的基础上,新建维权服务站15个,开展相关工作,实际执行率100%。

  (2)质量指标:高效维护广大消费者的合法权益。实际执行率100%。

  ⑶时效指标:项目实施时间为2020年1月至12月。

  ⑷成本指标:预算指标消费维权工作经费为3.6万元,实际支出为:3.6万元。实际执行率100%。

  (二)项目效益情况。

  经济效益指标:无。

  社会效益指标:消费维权24小时值班要求,及时处理矛盾纠纷,维护社会稳定。

  促进社会和谐稳定。

  生态效益指标:无。

  可持续影响指标:长期。

  服务对象满意度指标:抽样满意度达到基本满意及以上。五、评价结论及建议

  (一)评价结论。

  1.投入指标:资金设计落实权重10分,各项指标均达到预期目标值,自评得分10分。

  2.产出与效益指标:权重80分,得分80分。分别为:产出数量权重15%,自评得分15分;产出质量设计权重15%,自评得分15分;产出时效设计权重10%,自评得分10分;产出成本设计权重10%,自评得分10分;社会效益设计权重15%,自评得分15分;可持续影响设计权重15%,自评得分15分。

  3.满意度指标:满意度指标设计权重10%,自评得分10分。

  根据对2020年“消费维权12315、12331电话值班经费”项目总结和自查,项目支出绩效自评成绩为100分,自评等级为优秀。

  (二)存在的问题。

  无。

  (三)相关建议。

  无。

  附件2-6

  监管工作专项经费

  项目2020年绩效评价报告

  一、项目概况

  (一)项目基本情况

  1.东区市场监督管理局是该项目的具体实施主体。

  2.项目立项、资金申报的依据是:根据市场监督管理部门的基本职能职责,按工作需求编制预算。

  3.资金管理办法制定情况,资金支持具体项目的条件、范围与支持方式概况。

  按照省、市要求和财政专项资金管理办法,我局结合单位实际制定了本局专项资金使用管理办法,严格执行财务制度,遵循专款专用。此资金用于市场监管部门依法开展各类监管工作专项支出。

  4.资金分配的原则及考虑因素:专款专用、独立核算的管理原则,此资金可用于开展攀枝花市康养地方标准培训,引导养老行业服务质量提升;提高监管人员专业水平培训;产品质量、计量监管等工作;三小备案的各类登记文书表格及办事指南印制、档案扫描、购档案盒;利用报刊、媒体及公示栏等宣传形式,刊登公告及相关法规宣传,印制宣传手册及宣传资料 ;典型案例、流通领域商品检测结果的公告与宣传费;加强非公经济党(团)建设等工作方面的支出。

  (二)项目绩效目标

  1.项目主要内容:监管工作专项经费。

  2.项目应实现的具体绩效目标:开展攀枝花市康养地方标准培训,引导养老行业服务质量提升;加强培训,提高监管人员专业水平;让群众对产品质量、计量监管等工作满意度不断提升;利用报刊、媒体及公示栏等宣传形式,刊登公告及相关法规宣传,印制宣传手册及宣传资料,通过典型案例、流通领域商品检测结果的公告与宣传,鼓励公众对生产经营企业的违法行为进行举报,引导社会各界积极参与,努力构建社会多元主体共同参与、共担责任、共同保障、共建共享的食品药品安全治理格局 ;加强非公经济党(团)建设工作,进一步增强基层党(团)组织的战斗堡垒作用,指导辖区个私经济健康发展。此项目已按计划认真落实了。

  3.分析评价申报内容是否与实际相符,申报目标是否合理可行:通过自评,申报内容与实际相符,申报目标合理可行。

  (三)项目自评步骤及方法。

  一是通过市场监管工作任务进行评价,二是宣传效果的满意度达到基本满意及以上进行评价。

  二、项目资金申报及使用情况

  (一)项目资金申报及批复情况。

  该项目在上年末进行预算工作时申报,年初东区财政局下达批复20万元。

  (二)资金计划、到位及使用情况。

  1.资金计划。

  该项目属区级预算项目经费。

  2.资金到位。

  已全部到位。

  3.资金使用。

  单位根据工作开展情况支付,该项目资金财政已在2020年内按规定要求使用完。资金的支付范围、支付标准、支付依据等是合规合法、与预算相符。

  (三)项目财务管理情况。

  有健全的财务制度,项目预算、资金拨付严格按照财务管理制度进行管理。保证专款专用,资金发放复查由财务人员按照财务制度进行资金的审核、支付和核算,在具体支付时,手续是完善的,不存在虚假会计凭证的情况,严格执行财务管理制度,财务处理及时,核算规范。

  三、项目实施及管理情况

  结合项目组织实施管理办法,重点围绕以下内容进行分析评价,并对自评中发现的问题分析说明。

  (九) 项目组织架构及实施流程

  1.根据预算项目批复,下达项目经费,预算单位进行项目实施计划。

  2.拨付时根据工作完成情况,报分管领导审批同意,呈报单位主要负责人审核并批复同意支付。

  (二)项目管理情况

  项目是区财政纳入年度预算,严格按照项目要求及财经法律法规等要求落实的。

  (三)项目监管情况

  项目完成情况每年都要向上级财政部门填写相关的绩效分析评价,并上报相关对口管理部门检查。

  四、项目绩效情况

  (一)项目完成情况。

  (1)数量指标:特种设备安日常监督检查企业数不少于120家;质量、标准、计量、认证认可监管企业数不低于150家;开展质量卓越绩效培训1次;开展攀枝花市地方康养标准培训一次;电视公告费4次,报纸公告费10次,案件送达公告费及印刷宣传册3400份;宣传资料印刷50000页;媒体宣传费;公示栏制作费政务公开制作费(局机关和6个所);新建维权服务站14个。实际执行率100%。

  (2)质量指标:不合格产品处置率达到100%;集贸市场计量器具检定合格率≥80%。实际执行率100%。

  (3)时效指标:项目实施时间为2020年1月至12月

  (4)成本指标:预算指标监管工作专项等相关工作支出20万元,实际支出为:20万元。实际执行率100%。

  (二)项目效益情况。

  经济效益指标:不直接产生经济效益。

  社会效益指标:市场监管工作不断提升,促进社会和谐稳定。

  生态效益指标:无。

  可持续影响指标:长期。

  服务对象满意度指标:公众满意度达到基本满意及以上。五、评价结论及建议

  (一)评价结论。

  1.投入指标:资金设计落实权重10分,各项指标均达到预期目标值,自评得分10分。

  2.产出与效益指标:权重80分,得分80分。分别为:产出数量权重15%,自评得分15分;产出质量设计权重15%,自评得分15分;产出时效设计权重10%,自评得分10分;产出成本设计权重10%,自评得分10分;社会效益设计权重15%,自评得分15分;可持续影响设计权重15%,自评得分15分。

  3.满意度指标:满意度指标设计权重10%,自评得分10分。

  根据对2019年“监管工作专项经费”项目总结和自查,项目支出绩效自评成绩为100分,自评等级为优秀。

  (二)存在的问题。

  无。

  (三)相关建议。

  无。

  第五部分 附表

  一、收入支出决算总表

  二、收入决算表

  三、支出决算表

  四、财政拨款收入支出决算总表

  五、财政拨款支出决算明细表

  六、一般公共预算财政拨款支出决算表

  七、一般公共预算财政拨款支出决算明细表

  八、一般公共预算财政拨款基本支出决算表

  九、一般公共预算财政拨款项目支出决算表

  十、一般公共预算财政拨款“三公”经费支出决算表

  十一、政府性基金预算财政拨款收入支出决算表

  十二、政府性基金预算财政拨款“三公”经费支出决算表

  十三、国有资本经营预算财政拨款支出决算表

 

       附件:东区市场监督管理局决算公开.xls

共有1页 当前第1页        

审核: 银柏蒿   责任编辑: 李婧靖

关于本站 | 网站地图 | 联系我们 | 网站声明

主办:中共攀枝花市东区委员会  攀枝花市东区人民政府

承办:攀枝花市东区电子政务建设服务中心  联系电话:0812-2237455

网站标识码:5104020005   ICP备案编号:蜀ICP备2021023010号   川公网安备:51040202000167号

网站访问量: